新浪首页
新闻
体育
财经
娱乐
科技
博客
图片
专栏
更多
汽车
教育
时尚
女性
星座
健康
房产
历史
视频
收藏
育儿
读书
佛学
游戏
旅游
邮箱
导航
移动客户端
新浪微博
新浪新闻
新浪体育
新浪财经
新浪众测
新浪博客
新浪视频
新浪游戏
天气通
注册
登录
新浪教育
>
高考
>
新浪&微博2021年全国高考报道专题
>
正文
2021青海高考分数线:一本线文史405分理工330分
2021青海高考分数线:一本线文史405分理工330分
2021年06月25日 07:02
新浪教育综合
缩小字体
放大字体
收藏
微博
微信
分享
腾讯QQ
QQ空间
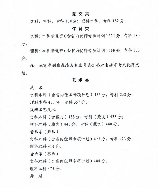
2021年青海
高考
录取分数线正式出炉了:
关键词 :
高考
分数线
青海
相关新闻
加载中
点击加载更多
新闻排行榜
年度“最吸金”本科专业出炉 信息技术类包揽前十
清华附中举办“厚德致远,自强报国”第十一届学生节
高顿教育:注册会计师考试科目时间安排表已出!
高顿教育:中级职称在哪里申报?附申报流程
高顿教育:2023在校生可以报考税务师考试吗?
河南2022高考6月25日放榜 6月26日起分批次填志愿
高顿教育:注册会计师没有大学文凭可以考吗?
风波之中,钟薛高有无可能卖平价雪糕?
高顿教育:2023中级会计报名时间全国都一样吗
让信息技术真正为教师个人和学校发展服务
大咖说
#宝藏家庭读书计划#
校外培训平安消费提醒
新浪教育盛典-国际教育峰会
新浪&微博国际教育择校展
高清美图
精彩视频
美国大学激情迎新演讲
十分钟趣味世界历史
60秒动画读懂经济学
意大利美食烹饪入门
品牌活动
2021教育盛典圆满落幕
2021国际学校冬季择校展
2021年高考报道:高考你最牛!
2019中国教师盛典
公开课
新浪教育#高考公开课#开讲了
宅家战疫 直播好课不能停
流行疾病如何改变人类社会
2020北京幼升小入学指导全攻略
博客
专题策划
2022职教高考专题报道
教育部公布第二轮“双一流”建设名单
两会谈教育
2022年考研直击