新浪首页
新闻
体育
财经
娱乐
科技
博客
图片
专栏
更多
汽车
教育
时尚
女性
星座
健康
房产
历史
视频
收藏
育儿
读书
佛学
游戏
旅游
邮箱
导航
移动客户端
新浪微博
新浪新闻
新浪体育
新浪财经
新浪众测
新浪博客
新浪视频
新浪游戏
天气通
注册
登录
新浪教育
>
高考
>
新浪&微博2021年全国高考报道专题
>
正文
新闻
图片
视频
2021高考理综真题及参考答案(全国甲卷)
2021高考理综真题及参考答案(全国甲卷)
2022年06月01日 15:26
新浪教育综合
微博
缩小字体
放大字体
收藏
微博
微信
分享
腾讯QQ
QQ空间
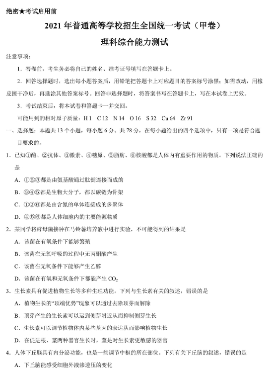
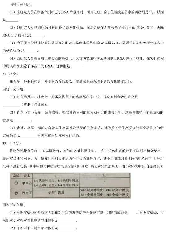
以下为2021
高考
理综真题及参考答案(全国甲卷)。
适用地区:云南、四川、广西、贵州、西藏
关键词 :
高考
真题
全国甲卷
我要反馈
相关新闻
加载中
点击加载更多
新闻排行榜
学前教育这十年:从“入园难”到“上好园”的十年跨越
教育部会同有关部门指导各地全力做好2022年高考工作
超九成受访青少年会以科学家为人生榜样
探访北京高考考点:设候考区、服务台等 服务细致周到
2021高考生物真题及参考答案(广东卷)
今年全国报名人数1193万,高考竞争会更加激烈吗?
北京海淀区温泉苏家坨学区2022年一年级入学登记通知
避免疫情下的“情绪红码” 高考在即考生可以这样自我关怀
2021高考历史真题及参考答案(河北卷)
2022年全国高考报名人数1193万人 比去年增加115万
大咖说
最热!2022职教高考专题报道
2022年双一流大学高考招生章程
新浪教育#高考公开课#开讲了
新浪&微博2021教育盛典
高清美图
精彩视频
美国大学激情迎新演讲
十分钟趣味世界历史
60秒动画读懂经济学
意大利美食烹饪入门
品牌活动
2021教育盛典圆满落幕
2021国际学校冬季择校展
2021年高考报道:高考你最牛!
2019中国教师盛典
公开课
新浪教育#高考公开课#开讲了
宅家战疫 直播好课不能停
流行疾病如何改变人类社会
2020北京幼升小入学指导全攻略
博客
2022中国大学排行榜公布 清华北大浙大前三
国内大学排行榜
清华大学
北京大学
浙江大学
上海交通大学
武汉大学
南京大学
华中科技大学
复旦大学
四川大学
吉林大学
北京大学
清华大学
复旦大学
浙江大学
南京大学
上海交通大学
华中科技大学
中国科学技术大学
中国人民大学
武汉大学
国外大学排行榜
美国 麻省理工学院
美国 斯坦福大学
美国 哈佛大学
美国 加州理工学院
英国 牛津大学
瑞士 苏黎世联邦理工大学
英国 剑桥大学
英国 帝国理工学院
美国 芝加哥大学
英国 伦敦大学学院
英国 牛津大学
英国 剑桥大学
美国 斯坦福大学
美国 麻省理工学院
美国 加州理工学院
美国 哈佛大学
美国 普林斯顿大学
美国 耶鲁大学
英国 帝国理工学院
美国 芝加哥大学
美国 哈佛大学
美国 斯坦福大学
英国 剑桥大学
美国 麻省理工学院
美国 加州大学伯克利分校
美国 普林斯顿大学
英国 牛津大学
美国 哥伦比亚大学
美国 加州理工学院
美国 芝加哥大学
美国 哈佛大学
美国 麻省理工学院
美国 斯坦福大学
美国 加州大学伯克利分校
英国 牛津大学
美国 加州理工学院
英国 剑桥大学
美国 哥伦比亚大学
美国 普林斯顿大学
美国 华盛顿大学
专题策划
2022职教高考专题报道
教育部公布第二轮“双一流”建设名单
两会谈教育
2022年考研直击