浙江2019年4月选考科目试题及参考答案发布

浙江2019年4月选考科目试题及参考答案发布
2019年04月13日 07:59 新浪教育

  参加我省2019年4月学考选考的各位同学,7门选考科目试题和参考答案(内含学考)出来啦!快来对答案吧。相关内容在《浙江考试》期刊2019年第4期刊发。

  思 想 政 治

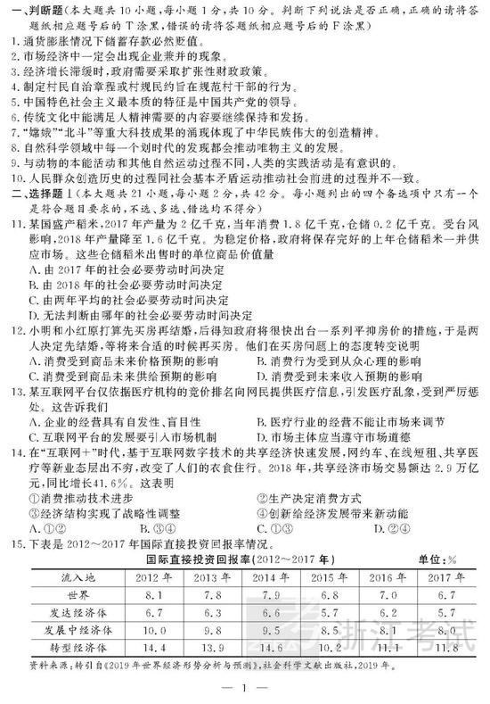
  试  题

  参 考 答 案

浙江选考答案
自媒体

  免费高考神器:新浪升学帮APP帮助您轻松报志愿,只需输入省份、位次、预估分数,高考志愿一键智能推荐。冲、稳、保,制定专属您的分层次志愿方案。扫描下方二维码,或在手机应用市场搜索“新浪升学帮”,就能下载哦!

新浪升学帮

大咖说

高清美图

精彩视频

品牌活动

公开课

博客

国内大学排行榜

国外大学排行榜

专题策划